首页 科技信息文章正文

电机驱动硬件工程师 我在电机控制的小公司做了一个硬件工程师

科技信息 2025年05月06日 18:42 264 小编

我在电机控制的小公司做了一个硬件工程师

涉足电机控制的小公司,对于初入行的工程师来说,可能并不是明智之选。但往往正是这些经历,锤炼了工程师的实战能力,成就了他的职业生涯。我曾在一家机器人小公司工作,负责低精度编码器的电机驱动。公司只有一个硬件工程师和我来协作,其他方面需要我一力承担。上司对技术细节不是很了解,只给了两个月的时间,迫切要求实现量产。在这么短的时间内,我们不得不面对硬件表现欠佳的困境,我频繁加班至深夜,有时工作一直持续到凌晨3点,白天使用示波器和电流钳排查软硬件问题。

为了解决问题,我不断探索,并使用示波器捕捉波形,用烙铁飞线拆卸芯片以排查问题。同时,我不断指导硬件工程师解决BUG,传授硬件滤波、开尔文和差分走线的技巧,最终经历了三次迭代,才得以稳定。在这个过程中,我记录BUG的文档长达80多页Word,并因此获得了公司奖励的300块绩效奖金。

接下来的两个月,我穿插在其他项目的杂务中,作为算法工程师同时涉足电机、传感器、底盘、运动控制等五个项目。在实现量产的过程中,我们面临着诸多挑战,我需要不断地奔赴工厂解决生产中出现的问题,并向工人们解释如何测量参数。虽然在电机软件开发的时间仅有一个月,我仍然花费了一半时间用于调试单片机硬件驱动,其余时间用于研究论文并编写算法以进行Simulink仿真。这四个月的努力为电机驱动的调试打下了一个良好的基础,但在实现量产的过程中,我们仍然面临着许多困难,其中包括领导的变更和团队成员的更替。

尽管工作中的困难和挑战层出不穷,我并没有放弃,而是以更加专注的态度面对它们。在尝试了各种算法方法之后,我仍然没有从电机驱动项目中获得收获,但是我不断努力,并将自己的经验应用于其他项目中。在我的领导下,我成功地重新设计了低成本自动驾驶项目,并建立了测试验证方案,制作出了一台令人满意的样品。然而,组装、焊接、紧固螺丝,以及解决各种干扰问题和垫付零件的费用都需要由我亲自完成。通过数月的加班,我制作了三台样机并发往国外,项目阶段顺利结束。

在面对困难时,不要放弃,努力去解决,这是每个工程师的职责。在我的职业生涯中,我发现,不断学习和掌握新的技能,是成功的关键之一。虽然职业生涯中会遇到许多挑战和困难,但是我相信,只要继续努力,不断前进,就一定能取得更大的成就。

#分享编程心得#

如何才能成为一名的电控硬件工程师?

进入冬季,是应届毕业生开始参加各种校招社招投简历找工作的季节,对于学电机专业的朋友,在剩余不到一年的学校生活最后的时光,完全有足够的时间和精力,站在电机电气一体化的角度,更好的来规划自己的职业方向。太过单一的能力成长,已经远远不能满足行业对工程师能力适配的需求。电机所谓电的概念,从电机电控一体化的角度考虑,电的内涵还包括电机控制器软硬件这些,从行业的薪酬特性考虑,通常电控软或硬件工程师的入门级薪酬,差不多和电机设计五六年熟练工程师的薪酬相当,合理的利用即将毕业这段时光,掌握电控硬件或软件相关内容,会大大提升自己的岗位竞争力和入职起始薪酬。同样,在职的电机工程师,如何通过跳槽提升自己的薪资水平,也可以考虑向电控方向转行。

想要成为一名超级厉害的硬件工程师,需要“底层软件设计(比如信号完整和通讯协议)、电路基本理论以及原理图设计、PCB设计和结构设计、散热分析和设计、硬件调试、元器件采购支持、样板制作”等等,但我们把焦点集中在原理图设计和PCB设计上,迈入“硬件工程师”大家庭的大门已经足够。

太多的培训把电子技术弄成纯经验的东西,但对于未接触过的项目,对于很多之前没接触过硬件电路设计的的小白来讲,最缺的就是见识和经验,因此需要一些不同的路,让学员 从硬件电路形成机理层面,建立起硬件电路的形成逻辑和容易理解的知识框架,才能让电控硬件电路学习事半功倍,这也是我们在一期预备班后,想要和同学们分享的东西。现在网上的视频很多,对电子元器件、半导体元件文档和视频资料很多,我们一期也定制了一组视频,将这些通俗易懂,深入浅出讲解电子元器件、半导体电路元件和由其搭建的简单基础电路的视频,分享给大家学习。

我们常见电机控制器上各个功能模块的硬件电压供给,电控上有电压比较大的DC24V直流风扇供电,有IGBT十来V的驱动电压,有功能芯片上的DC5V供电,还有主控DSP的DC3.3~5V的供电,从横向的维度,我们先从最简单的电阻分压入手,会介绍电阻分压有啥缺陷导致还需要导入其他形式的电源给芯片供电,再进一步引入线性稳压芯片,用分立器件直接搭建,每个元器件和半导体器件作为电路的组成部分,每个元器件半导体器件为啥引入,在电路中启到什么作用,各个线路端点的电压信号联动变化机理,环路的作用等等,然后分析相对于电阻分压的优势和因为一些特定的缺陷限制了他更加扩展的应用。

有了线性稳压电源的基础,再进一步扩展开关电源电路,当然开关电源电路是一个大的技术体系,在这一期我们从具备线性稳压类似的降压输出功能电路出发,在更宽泛的应用领域中使用的开关电源电路......,

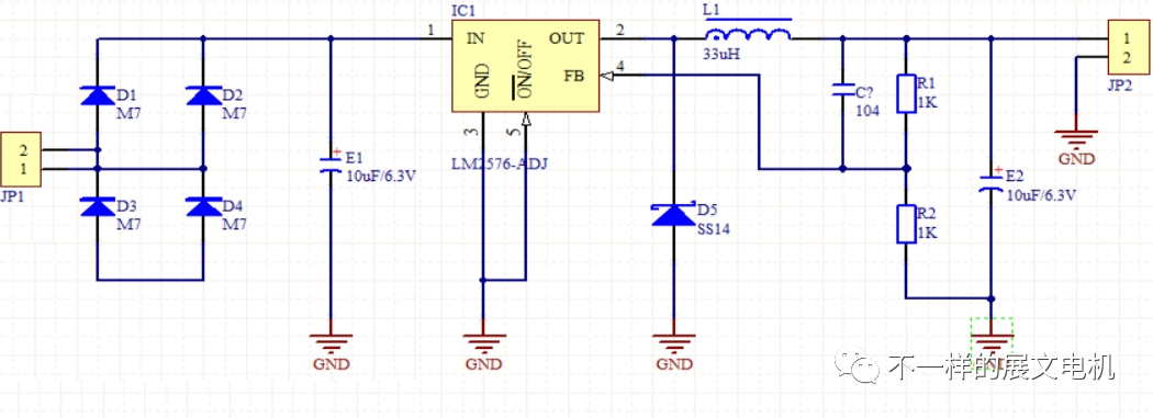
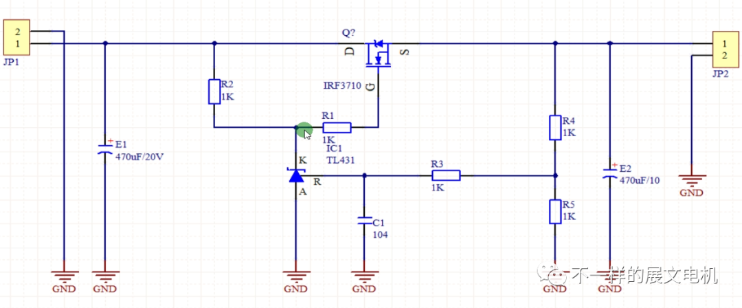
图 1

图 2

图 3

电源电路,都是在Altuim Designer搭建设计,大家在学习视频的同时,也自己动手参照视频,在Altuim Designer完成电路原理图学习的同时,也同步学会使用软件。

最后,硬件电路的学习,“勤于动手”是很关键的,在前面学习的基础上,还需要进一步完成电源原理图到PCB的设计,最终希望大家根据自己的做的PCB,进一步尝试把电路板做出来。

总之,首先通过第一期硬件的预备班学习强化元件基础概念,然后在第二期实训以经典的功能电源电路为设计对象,以Altuim Designer软件为载体,横向上整明白电路的基本机理,深化理解元器件以及半导体器件应用和原理图设计,纵向上进一步从原理图开始,完成PCB设计,希望大家能自己动手没,根据所学到的东西尝试做一下电路板,并完成功能调试。

本期实训定制视频已经完成:

图 4

展文电机2022硬件电路集中在线互动实训活动第二期即将开启,只需花费666,9月21号晚9点,付费报名截止 ,然后在线互动实训,集中培训,持续10天到月底,9月30号结束。期待您的及时参与!!

备注:转发本文档,可获得最近一周公众号上传的10来集硬件电路培训视频赠送。

相关问答

电机硬件结构工程师..._结构工程师_帮考网

电机硬件结构工程师是指负责设计、开发和维护电机硬件结构的专业人员。他们通常需要具备电气工程、机械工程、材料科学等相关专业的知识和技能,能够...

怎样才能成为单片机工程师?

一般来说,单片机属于硬件工程师的工作范畴。毕竟单片机驱动编程和电路设计是分不开,只有明白了单片机如何驱动才能设计出更为合理的电路产品。如果想更好的从...

驱动是什么意思?可以更新吗?

驱动一词在车辆领域中有不同的含义。一般来说,它可以指代车辆的动力来源和传动方式。1.动力来源:驱动可以指代车辆的动力来源,即驱动力来自于哪里。常见的动...

电机控制器硬件术语?

电机控制器的硬件术语包括但不限于:微控制器单元(MCU)、功率半导体器件(例如晶闸管、功率MOSFET等)、电流传感器、电压传感器、编码器接口模块、I/O接口模块...

硬件工程师与嵌入式硬件工程师有什么区别?-BIUBIU匕一右创...

这两个工程师的区别是:1、外延不一样,硬件工程师泛指所有参与硬件电路设计的工程师,嵌入式硬件工程师专指嵌入式系统硬件电路设计的工程师。2、在具...

计算机控制伺服电机的硬件包括哪些?

控制器:控制器是计算机控制伺服电机的核心硬件之一。它负责接收计算机发送的指令,并将其转化为电机可以理解的...计算机控制伺服电机的硬件包括以下几个方面:...

硬件工程师与嵌入式硬件工程师有什么区别?-173****9774的...

主要区别有以下几点:首先二者的外延不一样,硬件工程师指的是所有参与硬件电路设计的工程师,而嵌入式硬件工程师指的是嵌入式系统硬件电路设计的工程...

mos管控制器,电机控制器损坏维修方法有那些呢?

答:一、控制器技能电池技能、电机驱动及其操控技能、能量办理技能以及电动轿车整车技能为电动轿车四大关键技能。电控体系用于操控电池、电机等组件,其功用包...

pcb设计工程师IT岗位职责?

PCB工程师岗位职责(一)1.配合团队成员处理项目中所遇到的电子技术相关问题。2.负责基于物联网的电机各项参数远程采集系统开发。3.协助开发与维护...2.负...

纯嵌入式开发和电机驱动开发,哪个方向好一些?

纯崁入式开发和电机驱动开发,哪个方向好一些?答:纯崁入式开发与电机驱动开发合为一体,各有千秋,单一的往一个方向不太现实。因为现在的智能机器人制造产业是...

上海羊羽卓进出口贸易有限公司 备案号:沪ICP备2024077106号